近期,群里发表了很多给水排水尤其是建筑排水方面的文章,让我受益匪浅。
只是在涉及到“水封比”一词的时候,我觉得应该说清楚一些。
有人认为 “水封比”一词,是日本人首创的,我好生奇怪。
我在这里要说明的是,“水封比”一词,是我首创的,并在《给水排水》杂志2009年第三期“排水系统水封设计新概念”一文中首次推出的。有图为证:



“水封比”一词在后来发表的文章里一直在使用,直至今日。杂志里文章的题目是“排水系统水封设计新概念”,原来的文章名是“水封新概念”。文中“水封比”的定义是:“水封内、外水面面积比Sb/Sa ”。也就是现在的“水封出口端自由水面面积与进口端自由水面面积的比值Sb/Sa”。
在1982年由日本空气调和•卫生工程学会主编的出版的《排水》一书中,日本人推出的是“管断面积比”。书中 “断面积比”的文字描述是进口比出口,但是数学式以及图示、图表都是出口比进口。如下图:




水封“管断面积比”的定义:流出一侧的断面积/流入一侧的断面积(见49页右下角处)。该书中通篇没有一处提到“水封比”一词。
“水封比”说的是出进口水面面积的比值。水封比发生变化,可以不影响流速。
“管断面积比”说的是出进口管断面积(也就是流道断面积)的比值。断面积比发生变化,会引起流速的变化,所以断面积比不能超过1.5。
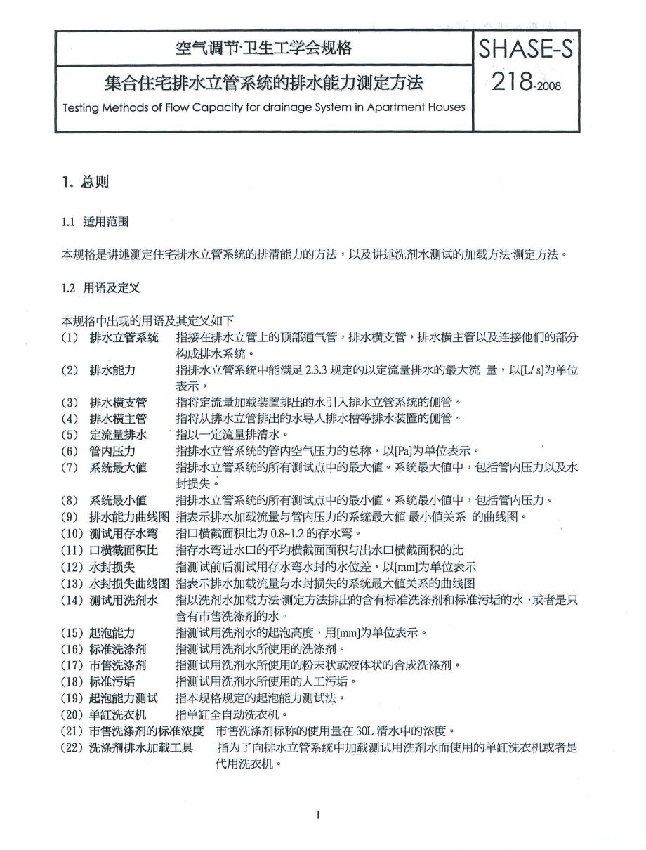
在2008年版的由日本空气调和•卫生工程学会主编的《集合住宅排水立管排水能力测试方法》SHASE-S 218-2008标准中,日本人推出的是“管横截面积比”。该标准中 “管断面积比”定义的文字描述是进口比出口,应该是笔误,因为标准中的数学式以及图示、图表都是出口比进口。
“管横截面积比”的定义:存水弯进水口的平均横截面积与出水口横截面积的比。该标准内通篇没有“水封比”的字样出现。
如下图中的(11)条:
“水封比”与“截面积比”是水封的二个完全不同的概念。水封比是水封的安全特性指标,越大越安全。截面积比是水封的流道特性指标,越大越容易沉淀。
“水封比”是中国的东西,“断面积比”,是来自日本的东西。在这个问题上,我们没有必要崇洋媚外,不必迷信日本,因为并不是所有的东西一定都是日本的好。(贺传政)











